PANoptosis-Based Diagnostic Model Using Single-Cell and Transcriptome RNA Sequencing to Predict Rejection in Kidney Transplant Patients
Objectives: Kidney transplantation is the most effective treatment for end-stage renal failure, but transplant rejection remains a major challenge. The role of PANoptosis in rejection is not fully understood.
Materials and Methods: We performed single-cell analysis of PANoptosis-related differentially expressed genes in kidney transplant rejection using data from the GEO database. We identified 7 core PANoptosis genes associated with rejection from 2 machine learning algorithms. We constructed a clinical predictive model, which we evaluated for efficacy and calibration. We predicted potential therapeutic drugs by using the DSigDB database.
Results: Compared with nonrejection samples, rejection samples showed increased proportions of endothelial cells and macrophages and decreased proximal tubular cells and fibroblasts. Among 134 PANoptosis-related differentially expressed genes, 7 core genes were significantly positively correlated. The predictive model based on these genes demonstrated good accuracy and calibration. Drug prediction identified tosyllysyl chloromethane targeting NFKBIA as a promising candidate for treatment of rejection.
Conclusions: Our findings provide a proof-of-concept diagnostic model that required clinical validation of 7 core PANoptosis-related genes in kidney transplant rejection through single-cell and machine learning analyses. Tosyllysyl chloromethane targeting NFKBIA emerged as a potential therapeutic agent, offering new insights into personalized diagnosis and treatment strategies for renal transplant rejection.
Key words : Diagnostic markers, Kidney transplant rejection, Single-cell analysis
Introduction
End-stage renal disease seriously affects human health and has become one of the most costly chronic diseases to treat. Currently, kidney transplantation is the most effective treatment for end-stage renal failure.1,2 Although the survival and functional recovery of transplanted kidneys have greatly improved with advances in immunosuppressive agents, improve-ments in long-term survival rates are still needed.3,4 Common causes of transplanted kidney failure include rejection as a result of alloimmunization, interstitial lesions from the toxic effects of immunosuppressive agents, and recurrent or new-onset nephropathy in the graft. Among these, antibody-mediated rejection (AMR) and T-cell-mediated rejection due to immune factors remain the most significant contributors to transplant kidney failure.5,6
In recent years, methods such as posttransplant kidney biopsies and detection of donor-derived cfDNA have enabled early diagnosis and interven-tion of rejection responses to some extent, potentially improving prognosis of the transplanted kidney. However, these approaches remain limited in clinical practice because of their invasive nature and restricted applicability.7,8 Therefore, identifying reliable diag-nostic markers for rejection in transplanted kidneys is crucial for preventing rejection and designing appropriate interventions to avoid graft loss.
PANoptosis is a type of inflammatory programmed cell death that exhibits characteristics of pyroptosis, apoptosis, and/or necroptosis but cannot be defined by any of these modes alone.9 Recent investigations have shown that PANoptosis plays a critical role in tumorigenesis, invasion, and metastasis; PANoptosis not only inhibits tumor growth through cytokines in various cancer types10 but also correlates closely with patient prognosis. Notably, expression of PANoptosis-related genes has been found to increase in renal transplant patients with postoperative complications. Consequently, multiple cell death pathways across diverse cell types contribute to the body’s inflam-matory response and may even exacerbate tissue damage. These pathways play an important role in maintaining tissue homeostasis during acute rejection following kidney transplant. Thus, investigating the association between PANoptosis and renal transplant rejection is essential for predicting long-term patient outcomes and guiding therapeutic strategies.
With the rapid development of single-cell RNA sequencing (scRNA-seq) technology since its intro-duction in 2009,11,12 researchers can now record the transcriptional status of individual cells within complex organisms or tissues. This technology offers new13 insights into cellular heterogeneity, characte-rization of different cell states, and discovery of new cell types.14 This technology can be used to understand ongoing immune responses in grafts, providing novel ideas and insights for the diagnosis, treatment, and prognosis of rejection.
In this study, we combined the GEO database with scRNA-seq technology to identify biomarkers related to PANoptosis in renal transplant rejection and explored the involvement of related genes in the rejection process. With this approach, we aimed to provide theoretical support for the clinical diagnosis and treatment of rejection in renal transplant patients. Ethics approval and consent to participate were not applicable.
Materials and Methods
Sources of data
We collected a kidney transplant single-cell sequencing dataset from the GEO database (https://www.ncbi.nlm.nih.gov/geo/) under acces-sion number GSE145927, which included 2 nonrejection samples and 3 rejection samples posttransplant. All data were obtained by using the 10× sequencing platform. We used 3 bulk RNA sequencing datasets from GEO: (1) GSE98320, which included 691 posttransplant nonrejection samples and 279 rejection samples as a training set for machine learning; (2) GSE36059, which contained 289 nonrejection samples and 122 rejection samples as a validation set for machine learning; and (3) GSE48581, which included 151 nonrejection samples and 107 rejection samples as a second validation set.
Single-cell sequencing data processing
We used Seurat version 4.2.2 for single-cell data analyses. After loading the dataset, we applied quality control to remove cells with nFeature-RNA <500 or >5000 or with a mitochondrial ratio >10. We used the SCTransform function for normalization. We conducted dimensionality reduction by using the top 15 principal components and calculated clus-tering results with the RunUMAP function. We conducted batch effect removal by using the Harmony algorithm and cellular annotation with SingleR. We performed marker gene analysis by cell type by using the FindAllMarkers function and visualized dimensionality reduction clustering by using the plot1cell package.
Cell communication-related analysis
We used “CellChat” R package (version 1.5.0) to explore cell-cell communication mechanisms at a single-cell scale, the createCellChat function to construct CellChat objects, and the aggregateNet function to describe signals emitted from each cell type. We used netVisual_circle function to demonstrate the number and weight of intercellular communications, the netAnalysis_computeCentrality function to infer input and output weights of specific signaling pathways, and the netAnalysis_signalingRole_heat-map function to generate a heatmap of input and output pathways. We used the plotGeneExpression function to visualize core ligand-receptor pair expression.
PANoptosis score
We obtained PANoptosis-related gene sets from the literature. We calculated the PANoptosis score by using the AUCell package, with the AUCell_calcAUC function being the primary method for scoring. We compared high and low PANoptosis scores in various cell subpopulations to identify PANoptosis-related subpopulations. We generated violin plots of scores by using ggplot2.
Monocle2 proposed time series analysis
For single-cell trajectory analysis, we used Monocle version 2.4.0 to study developmental trajectories between subdivided subpopulations following secondary clustering of endothelial cells. We scaled, normalized, and clustered scRNA-seq data with Seurat and then imported data into Monocle objects. We identified differentially expressed genes for each cluster by using the DifferentialGeneTest function and visualized developmental trajectories with the plot_cell_trajectory function.
Machine learning
To screen genes associated with kidney transplant rejection and construct a diagnostic model, we used 12 machine learning algorithms: Lasso, NaiveBayes, SVM, glmBoost, Enet, plsRglm, XGBoost, LDA, Stepglm, Ridge, Random Forest, and GBM. We used 134 algorithm permutations and combinations for variable selection and model construction. We assessed the diagnostic performance of the models based on the average area under the curve (AUC) values for the training and validation sets.
Immune infiltration analysis
We calculated relative enrichment scores for 29 immune cells and immune processes by using the GSVA and GSEABase packages. The algorithms employed the ssGSEA strategy, and immune cell correlation analysis was performed with the renal transplant rejection score (RT_score). We categorized samples into high RT_score and low RT_score groups based on the median RT_score value and compared activation of immune processes between these groups. We analyzed HLA family genes, tumor necrosis factor (TNF) family genes, and chemokines for correlation with expression of core renal transplant rejection genes and created correlation heat maps by using ggplot2.
Construction of clinical prediction model
To facilitate clinical decision-making regarding renal transplant rejection, we constructed a clinical pre-diction model by using the multifactorial logistic algorithm. We performed model construction and calibration curve calculation with the rms package and plotted the receiver operating characteristic (ROC) curve by using the ROCR package.
Drug analysis and molecular docking
We performed drug prediction by using the Enrichr DSigDB database (https://maayanlab.cloud/ Enrichr/). Subsequently, we docked small molecules and the previously mentioned central targets by using AutoDock Vina (Scripps Research). We evaluated and analyzed docking results with the PLIP system (https://plip-tool.biotec.tu-dresden.de/ plip-web/plip/index). Finally, we visualized the 2-dimensional molecular docking results by using LIGPLOT software version 4.5.3 and generated MD plots with PyMOL. We obtained protein structures from PDB (https://www.pdb.org/) or AlphaFold (https://alphafold.com/) and drug data from PubChem (https://pubchem.ncbi.nlm.nih.gov/).
Results
Recognizing PANoptosis activation associated with kidney transplant rejection by single-cell analysis
Before addressing PANoptosis in renal transplant rejection, we first performed single-cell data integra-tion and quality control. With 8575 cells from nonrejection cases and 4045 cells from rejection cases for downstream analyses, we had 12 620 cells in total. After batch effects were removed, 13 clusters of cells (numbered 0-12) were identified (Figure 1 A-C). These clusters were annotated into 9 cell classes based on SingleR and previous literature (Figure 1D). Individual cell type markers were as follows: endothelial cells (PECAM1), medullary collaterals (UMOD), proximal renal tubular cells (ALDOB, CUBN, LRP2), macrophages (CD68, CD163), fibroblasts (COL1A2), master cells (SCNN1G), T cells (CD3D, CD3E), B cells (CD79A), and intercalated cells (SLC4A1) (Figure 1E). When proportions of cell types between nonrejection and rejection groups were compared, a dramatic increase in endothelial cells and macrophages was shown, whereas proximal tubular cells and fibroblasts decreased (Figure 1F). Cellular communication analysis showed that endothelial cells and fibroblasts sent a large number of signals to other cells, suggesting their proliferation and signaling activation were linked to renal transplant rejection (Figure 1 G and H). PANoptosis scores (calculated using the AUCell algorithm) indicated that endothelial cells, macrophages, hepatocytes, and fibroblasts had the highest scores, whereas principal cells and inter-calated cells had the lowest scores (Figure 1I).
From these findings, we concluded that endothelial cells might trigger the PANoptosis process through extensive proliferation, altering the surrounding microenvironment and contributing to renal trans-plant rejection.
Tip-like endothelial cells are major players in the activation of the PANoptosis process
To further explore our findings, we conducted an intensive evaluation of endothelial cells. The endot-helial cells were extracted and reclustered, resulting in 6 subpopulations, as shown in the UMAP diagram (Figure 2A). Lymphoid endothelial cells exhibited high expression of MMRN1, CCL21, and TFF3, whereas Tip-like endothelial cells expressed THY1, CO4A1, and COL4A2, among other markers (Figure 2B). The histogram of stacked percentages showed a significant increase in venous and Tip-like endothelial cells in the renal transplant rejection group, with a notable decrease in capillary endothelial cells (Figure 2C). PANoptosis scoring indicated that Tip-like endothelial cells had the highest scores, emphasizing the role of their upregulated PANoptosis process in transplant rejection (Figure 2D). Further analysis with Monocle2 showed that Tip-like endothelial cells were located at one end of the differentiation spectrum of endothelial subpopulations, suggesting significant proliferation after transplant (Figure 2 E and F). Enrichment analysis revealed that Tip-like endothelial cells upregulated amino biosynthesis and ribosome gene-ration processes but downregulated calcium responsi-veness and tissue development, indicating substantial metabolic changes in these cells (Figure 2 G-J).
Analysis of cellular communication in Tip-like endothelial cells
Alterations in PANoptosis of endothelial cells simultaneously affected other cells in the microen-vironment. CellChat analysis revealed that Tip-like endothelial cells significantly increased signal output to macrophages (Figure 3A) while receiving a substantial amount of signal input from fibroblasts (Figure 3B). Specifically, the input-output signaling heatmap illustrated the average emphasis of signa-ling pathways in various cell types; for instance, Tip-like endothelial cells primarily emitted signals through the APP and CLEC pathways (Figure 3C). We calculated the communication probabilities of all signaling pathways and found that the APP pathway was the strongest output signal for Tip-like endothelial cells, whereas the CCL signaling pathway was the strongest input signal (Figure 3 D and E). Further analysis of receptor-ligand pairs revealed that the most significant pairs in the APP pathway were APP expressed by Tip-like endothelial cells and CD74 expressed by macrophages (Figure 3F). In the CCL pathway, the key ligand-receptor pairs were CCL2 expressed by fibroblasts and ACKR1 expressed by Tip-like endothelial cells (Figure 3G).
Construction of a PANoptosis-related renal transp-lant rejection scoring model
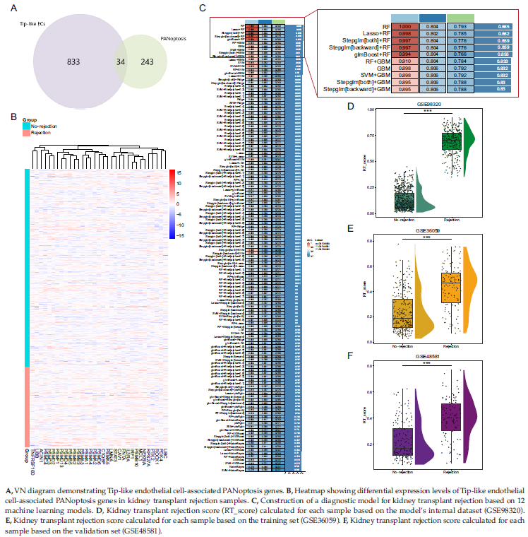
PANoptosis in Tip-like endothelial cells plays a crucial role in kidney transplant rejection, but the core PANoptosis-promoting genes remain unclear. To identify these genes, we extracted highly expressed marker genes of Tip-like endothelial cells and performed a Wayne diagram intersection analysis with PANoptosis genes, resulting in the identi-fication of 34 PANoptosis genes associated with Tip-like endothelial cells (Figure 4A). As shown in the heatmap, most of these PANoptosis genes were highly expressed in kidney transplant rejection samples (Figure 4B). We used 134 algorithms from 12 machine learning methods for diagnostic gene screening and model construction, finding that the random forest model had the highest efficacy for renal transplant rejection diagnosis, with an average AUC of 0.865 (Figure 4C). Under the random forest model, 19 PANoptosis genes associated with renal transplant rejection were identified; based on the model’s internal structure, we calculated a renal transplant rejection score (RT_score) for each sample. Our results showed that RT_score was significantly higher in the kidney transplant rejection group compared with the nonrejection group in both the training and validation sets, suggesting that higher RT_score (indicating high expression of Tip-like endothelial cell-associated PANoptosis genes) was strongly associated with kidney transplant rejection (Figure 4 D-F).
Immunologic and clinical correlates of kidney transplant rejection scores
We further examined the association between RT_score and immune hyperactivation, given that renal transplant rejection was linked to a high immune-inflammatory response. Our results demon-strated a significant positive correlation between RT_score and various immune cells, including TIL, pDC, natural killer cells, Th1 cells, CD8+ T cells, and neutrophils, suggesting that samples from patients with higher RT_score exhibited more intense immune infiltration and response (Figure 5 A-F). We also found that all immune processes, including immune co-stimulation, were upregulated in samples from patients with high RT_score (Figure 5G). The clinical application of RT_score was also evaluated, revealing that higher RT_score correlated with increased atrophic scores, C4d scores, glome-rular inflam-mation scores, and other metrics (Figure 5 H-O), indicating its potential clinical utility.
Identification of core renal transplant rejection-associated PANoptosis genes
To further identify core PANoptosis genes associated with renal transplant rejection, we extracted genes that were upregulated in both the training and validation sets. This analysis identified 7 key genes: CAV1, MCL1, NFKBIA, PSMA3, FNTA, PSMB10, and IRF1 (Figure 6A). In ROC curve analysis of these 7 genes in both sets, IRF1 and PSMB10 had more stable and higher AUC values, suggesting they may be more effective for diagnosis of renal transplant rejection (Figure 6 B-D). Correlation analysis revealed a significant positive relationship in the expression of these core PANoptosis genes, indicating similar expression patterns among them (Figure 6E). GENEMANIA analysis showed protein interactions among these genes (Figure 6F). Further soluble factor analysis indicated significant positive correlations between HLA family molecules, chemokines, and TNF family factors and the expression of these core PANoptosis genes. This finding suggested that these genes can activate inflammatory responses, recruit numerous inflammatory factors and cells, and accelerate renal transplant rejection (Figure 7).
Clinical prediction model for kidney transplant rejection based on core PANoptosis genes
To further understand the effect of core genes on renal transplant rejection, we analyzed the expres-sion of PANoptosis genes associated with renal transplant rejection at the single-cell level. These genes were significantly expressed in endothelial cells, with CAV1 showing the highest expression specificity (Figure 8A). Notably, within the endot-helial cell subpopulation, most of these PANoptosis genes were expressed in Tip-like endothelial cells, illustrating the relationship between Tip-like endothelial cells and PANoptosis (Figure 8B). We constructed a clinical prediction model based on these core genes to assess the likelihood of renal transplant rejection in patients after surgery (Figure 8C). The model demonstrated good predictive efficacy and calibration, with area under the ROC curve exceeding 0.8 (Figure 8 D and E).
Drug screening and molecular docking
We also conducted a potential drug screen for PANoptosis genes associated with renal transplant rejection using the DSigDB database. Among the top 20 drugs, tosyllysyl chloromethane had the highest binding score (Figure 9A). The Sankey diagram indicated that tosyllysyl chloromethane targets the IRF1 and NFKBIA genes (Figure 9B). Molecular docking studies revealed that the lowest binding chemical energy of tosyllysyl chloromethane to IRF1 was -4.264 kcal/mol, with binding energy to NFKBIA of -5.702 kcal/mol, suggesting that targeting NFKBIA might be a more promising treatment for kidney transplant rejection (Figure 9 C and D).
Discussion
Kidney transplant is the preferred treatment for patients with end-stage renal disease or severe chronic kidney disease,15,16 as it offers improved quality of life and better survival rates than dialysis.17,18 The most common complication after kidney transplant is rejection of the transplanted organ, primarily caused by innate and adaptive immune responses that recognize the organ as foreign and lead to graft injury.19,20 The main treatments for AMR include plasmapheresis and intravenous immunoglobulin, which are used to remove and neutralize donor-specific antibodies, respectively.21,22 Drugs targeting B cells (rituximab and alemtuzumab), plasma cells (bortezomib), and the complement system (eculizumab) have also been explored for treatment of AMR in kidney transplant recipients.23 However, the high cost of these medi-cations and the lack of prospective studies assessing their efficacy and safety limit their routine use. Therefore, investigations of the pathogenesis of AMR and identification of effective therapeutic targets are needed.
Although cellular pyroptosis, apoptosis, and necroptosis have traditionally been viewed as distinct pathways in cell death research, recent evidence has suggested important interactions among these pathways, leading to the concept of PANoptosis.24
In recent years, scRNA-seq has increasingly been used in transplant immunology because it can analyze single-cell transcriptome data.25 Use of scRNA-seq provides detailed transcriptional infor-mation at the single-cell level and offers a clearer and more accurate understanding of cellular dynamics, such as disease progression, state changes, and differentiation.26 In the present study, we analyzed single-cell data and PANoptosis-related genes from a renal transplant rejection group from the GEO database. We calculated PANoptosis scores for each cell type by using the AUCell algorithm and identified endothelial cells with the highest scores. Further analysis revealed that Tip-like endothelial cells might influence the transplanted kidney’s periphery through extensive proliferation and activation of the PANoptosis process, potentially triggering rejection. We developed specific models of kidney transplant rejection associated with PANoptosis based on scRNA-seq data. After screening candidate PANoptosis genes using random forest modeling, we identified 19 PANoptosis-related genes associated with kidney transplant rejection. Both training and validation sets showed that the renal transplant rejection score for rejection and non-rejection groups were significantly elevated in the kidney transplant rejection group.
With recognition that PANoptosis is an inflam-matory cascade response involved in various infectious diseases and tumors, PANoptosis may also play a significant role in immune regulation during acute rejection in kidney transplant.27,28 In our study, a higher renal transplant rejection score was associated with increased atrophic score, C4d score, and glomerular inflammation score, suggesting its potential as a clinical marker for acute renal transplant rejection. We further validated the predictive perfor-mance of these models for prognosis, small molecule drug sensitivity, and immunotherapy in both valida-tion and test sets. These results underscore the critical role of PANoptosis in scRNA-seq and offer valuable insights for developing personalized and precise therapeutic strategies.
In contrast to previous research, our study, to our knowledge, is the first to analyze cellular distribution in acute renal transplant rejection through single-cell analysis and examine the cellular communication of key components such as endothelial cells. We also used 134 algorithms from 12 machine learning methods for screening core diagnostic genes and modeling renal transplant rejection and validated the clinical prediction model for assessing rejection probability in renal transplant recipients. Furthermore, our drug prediction analyses, using the DSigDB database, identified tosyllysyl chloromethane as a potential treatment targeting NFKBIA for kidney transplant rejection. Although tosyllysyl chloromet-hane is a candidate drug for treatment of kidney transplant rejection, its efficacy in transplant rejection-related fields remains so far unconfirmed. Its clinical feasibility and safety require further exploration, representing a new direction for future research in transplant rejection, which we also plan to study as a research subject.
Our study had limitations. Despite exploring PANoptosis-related genes with multiple algorithms across datasets, no experimental validation was conducted to confirm their role in kidney transplant rejection. Future research will focus on deeper scientific investigations into these mechanisms.
Conclusions
We showed a predictive role of PANoptosis-related genes in prognosis of acute kidney transplant rejection and suggested that tosyllysyl chloromethane targeting NFKBIA may be a promising treatment option. Our study offered an effective prognostic risk stratification method for clinical use and provided new insights for the identification and targeted treatment of acute renal transplant rejection.
References:

Volume : 24
Issue : 1
Pages : 23 - 35
DOI : 10.6002/ect.2025.0199
From the 1Department of Organ Transplantation, Affiliated Hospital of Guizhou Medical University, Guiyang, Guizhou Province, China; and the 2Department of Clinical Medicine, Guizhou Medical University, Guiyang, Guizhou, China
Acknowledgements: We thank Charlesworth for help with the linguistic aspects of this paper. This research was supported by the Guizhou Basic Research Programme (Natural Science) Projects Qiankehe Basic-ZK(2023)376 and Qiankehe Basic-ZK(2024)247. The authors have no declarations of potential conflicts of interest. Sequence data supporting our findings have been deposited in the GEO database with primary accession codes GSE98320, GSE36059, and GSE48581. Data can be obtained from publicly available databases or by contacting the first and corresponding authors for relevant data.
Corresponding author: Yu-lin Niu and Lei Jia, Department of Organ Transplantation, Affiliated Hospital of Guizhou Medical University, Guiyang 550000, Guizhou Province, China
E-mail: nddnyl@126.com (Yu-lin Niu) and jialei@gmc.edu.cn (Lei Jia)
Figure 1.Analysis of Single-Cell Samples for Kidney Transplant Rejection
Figure 2.Tip-Like Endothelial Cells Are the Primary Participants in the Activation of the PANoptosis Process
Figure 3.Cell Communication Analysis of Tip-Like Endothelial Cells
Figure 4.Construction of a PANoptosis-Related Kidney Transplant Rejection Score
Figure 5.Immunological and Clinical Correlates of Kidney Transplant Rejection Scores
Figure 6.Identification of Core Renal Transplant Rejection-Associated PANoptosis Genes
Figure 7.Core Kidney Transplant Rejection-Associated PAN Apoptosis Genes and Inflammatory Responses
Figure 8.Clinical Prediction Model for Kidney Transplant Rejection Based on Core PANoptosis Genes
Figure 9.Drug Screening and Molecular Docking